
在严峻复杂的疫情形势影响下,按时到校上学再次变为奢望。停课是对生命的守护,不停学是为梦想的追求。归期虽未定,但在学校全体师生的共同努力下,转战线上的教学工作依然采撷别样的精彩。疫情期间,灵武二中继续响应上级关于进一步做好中小学校线上教学的相关工作要求,统筹协调各方力量,及时对学校日常教学工作做出调整,确保线上教学工作的有序开展。
教学管理篇![]()
疫情给学生的学习生活带来了考验,但学生对知识眼里有光、心有信仰的追求带领着他们不断前行。疫情当前,灵武二中全体教师全力以赴地肩负教育初心。在陈刚校长组织下,学校根据实际教学情况,对教师教学、学生上课、课堂巡课、教研活动等方面的管理做出了要求,制定了方案,为线上教学期间的教学质量保驾护航。
灵武二中规范学生在线学习倡议书

“立志言为本,修身行乃先。”没有了老师的监督,没有了同学的帮助,线上教学让学生的自律意识出现了倦怠。 行之有效的行为规范要求对学生的线上教学起到了监督与制约作用,为学生营造了积极向上的居家学习环境,愿孩子每一刻的逆风飞翔都不负众望。
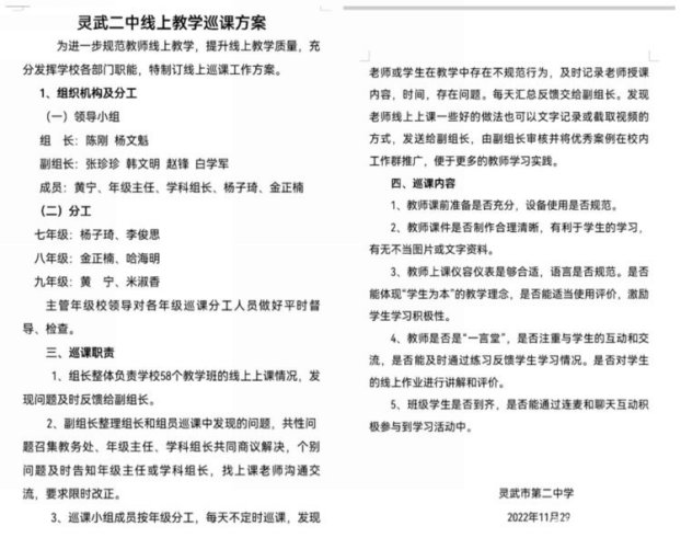
灵武二中线上教学巡课方案

灵武二中线上校本教研活动方案

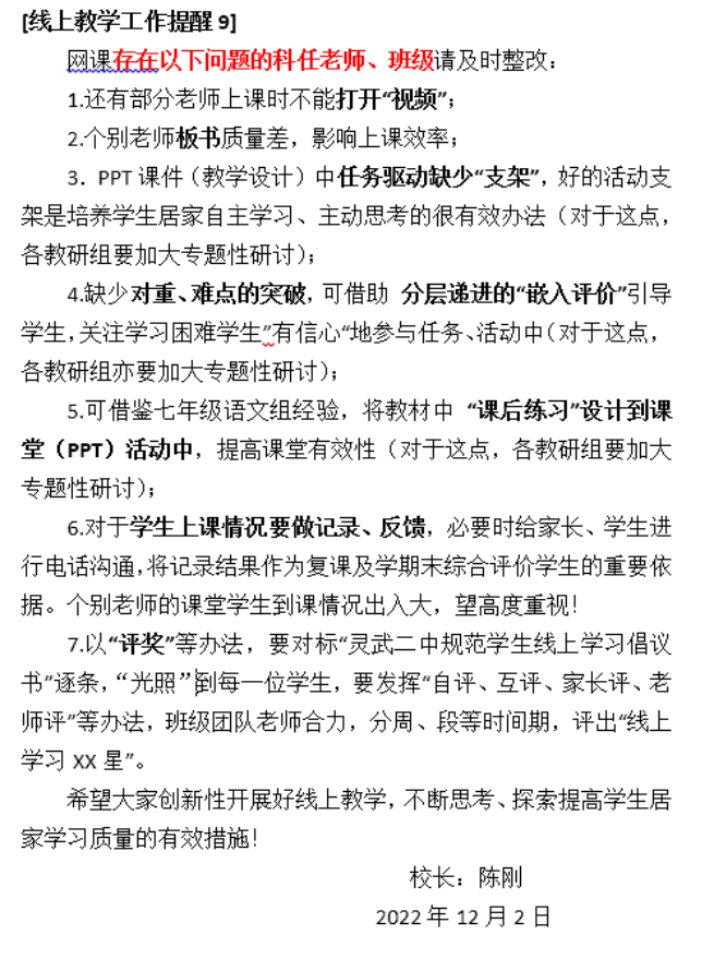
灵武二中线上教学工作要求

为确保线上教学的高效开展,陈刚校长带领组织学校领导、年级主任积极进行巡课、听课,针对老师线上教学期间出现的问题进行收集反馈,并在年级群里或联系教师个人,从最专业的角度给予指导,确保教师精心备课、授课和辅导,保障线上教学在疫情期间仍能体质增效。



线上教学篇
疫情打乱了的我们的学习生活,科学合理的线上教学课表和时间表则有序了师生的居家生活。老师在严格落实课程方案和教学进度的前提下,科学调整教学计划和方案,确保停课不停学、离校不离教。
线上教学课程时间表

当三尺讲台变成方寸屏幕,当教室从学校搬到家里,疫情改变的只是学习形式,不变的是老师的教育初心和孩子的学习热情。面对屏幕的隔阂,老师们早已找到行之有效的应对策略熟练的运用宁教云、腾讯会议等进行直播教学,有效开展在线授课答疑,作业批改与反馈等教学活动。
一日之计在于晨。线上早读开启了少年一天的精彩好时光。朗朗读书声,专心致志的身影,孩子们必将有新的收获。

课堂教学新风尚,教师的线上直播传播着知识,为少年的成长积攒着能量。


新的一周,我爱我的祖国。

彼此当年少,莫负好年华。劳逸结合,大课间就要动起来。毅力、自觉,自律的体育锻炼是乐观的人生态度,亦是为学习加码的动力。

线上教研篇![]()
不打无准备之仗,方能立于不败之地。教育战“疫”取胜的关键在教学,线上教学想要取得显著成效,教师必须对教材、教法、学生、学法乃至整个课程有充分的考量和准备。在各学科教研组长的带领下,学校教师针对教学内容与教学实际召开了线上教学工作教研会议,就线上教学出现的一系列问题进行了细致的讨论,有效确保学生线上高效课堂的实现。归期未定,作为一名人民教师,我们仍需坚守使命与责任,为每一粒种子的发芽、长大浇灌力量。



教学安全篇
自战“疫”打响以来,师生间的沟通变成了电话里的叮咛、班级群的嘱咐通知,沟通的滞后性与不及时性,使学生在线上上课期间出现的很多问题得不到快速有效的解决,这就需要教师积极与家长进行密切联系,让家庭教育成为疫情期间孩子学习教育的的主阵地,监督学生课后理解、掌握、消融知识,内化于心,外化于行。没有硝烟的战争,家校之间更应本着“防控、学习”两不误的原则,搭建起了沟通的桥梁,同心协力,共育孩子健康成长,让他们在网课中成为更好的自己。

灵武二中线上家长会

当前,仍是疫情防控的重要时期,出门的脚步有所迟疑和徘徊,对学生的学习习惯、心理健康、安全意识等方面多少都会带来影响。作为学校我们更要做好特殊时期学生的居家及外出安全,稳定学生的情绪,增强学生和家长的疫情防范意识,确保孩子在家期间也能健康快乐的成长。



灵武二中学生观看“全国交通安全日”教育

安全重于泰山,生命高于一切。学校、家庭要为孩子们筑牢安全的防线,蹚出一条追梦之路。
疾风知草劲,云端守初心。疫情悄然改变着我们的学习和生活,但教书育人的责任与使命,激励着教师迎难而上,用高标准、严要求的教学态度继续探索和尝试利于学生学习课堂模式。12月2日灵武市教育体育局石赞太局长题为“凝心聚力团结奋进,书写教育合格答卷”的小结和建议,对疫情期间老师们坚守岗位、敬业奉献、兢兢业业的线上教学工作给予了肯定,激励着老师们继续团结一致、共克时坚,以饱满的工作热情服务于线上教学的顺利开展。疫情期间对教学活动的改变,教师必须转变观念,学会适应,虽道阻且长,但我们仍要不断前行。


疫情的不断反复,影响了我们的正常生活,但无法改变教育者、“读书人”牢记使命,追梦未来的信念。屏幕前的耕耘,方寸间的认真,是对未来远大征程的执着前行,是对责任与梦想最好的诠释。负重前行,向阳而生,不忘初心,不负韶华。期待硝烟散去,花开似锦,铺满孩子上学的路。
评论
还能输入140字
用户评论
经过核实,本空间由于存在敏感词或非法违规信息或不安全代码或被其他用户举报,
已被管理员(或客服)锁定。
本空间现无法正常访问,也无法进行任何操作。
如需解锁请联系当地教育技术部门,由当地教育技术部门联系锁定人处理。
当前机构空间已被管理员(或客服)封锁。
目前机构空间无法正常访问,也无法进行任何操作。
如需重新开放,请联系当地教育技术部门,由当地教育技术部门联系管理员(或客服)处理。